Paris (75010) Paris 10 : Appartement/Loft de 162m2 et son extérieur.
L’art de vivre entre le canal St-Martin et Belleville : un loft de 162 m² sous les projecteurs
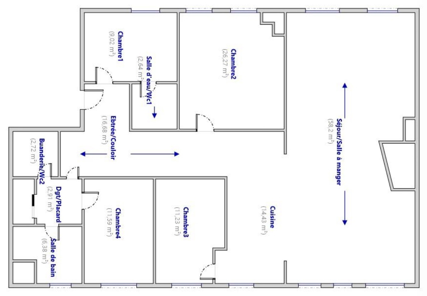
Oubliez les standards et laissez-vous séduire par ce lieu d’exception niché au cœur d’un quartier vibrant, où l'énergie créative de Paris s'exprime à chaque coin de rue. Entre les terrasses branchées et les pépites artisanales, cet appartement de 162 m² Carrez (auquel s'ajoute 25m2 d'extérieur) entièrement sur cour, situé au deuxième étage par escalier est une véritable perle rare.
Un volume spectaculaire façon Loft
Le cœur battant de ce bien ? Une pièce de vie magistrale de 58 m². Baigné de lumière, cet espace aux volumes généreux impose son style "loft" avec une aisance naturelle. C'est le théâtre idéal pour vos réceptions, vos moments de détente ou vos projets créatifs les plus fous.
L’atout secret : une terrasse de 25 m²
En plein Paris, le luxe, c’est l’extérieur. Profitez d'une terrasse à jouissance privative de 25 m², un véritable jardin suspendu pour vos petits-déjeuners au soleil ou vos soirées entre amis, à l’abri de l’agitation urbaine grâce au calme du double vitrage.
Un potentiel sur-mesure
Actuellement configuré avec 4 chambres, une salle d'eau avec WC, une salle de bain avec douche et baignoire et un espace buanderie avec WC, cet espace est d'une flexibilité rare :
- Pour les familles : possibilité de créer facilement une 5ème chambre sans sacrifier le volume du salon.
- Pour les professions libérales : une configuration idéale pour allier vie privée et activité professionnelle dans un cadre agréable, calme et inspirant.
Performance et sérénité
Côté technique, ce bien allie le charme de l'ancien au confort moderne. Avec un DPE classé en D, cet appartement affiche une performance énergétique remarquable pour un immeuble de 1900. Un atout précieux qui vous garantit un confort thermique optimal en toute saison et une valorisation pérenne de votre patrimoine (Facture énergétique maitrisée).
Pourquoi vous allez succomber :
- L’histoire : Un immeuble de 1900 de caractère, protégé par un gardien.
- L’espace : Un local vélo permet d'entrevoir la mobilité urbaine.
- Le quartier : Une localisation ultra-prisée, à deux pas des spots les plus convoités du 10e arrondissement, là où tout se passe. Transports (Métro Goncourt et Belleville à proximité) et proche de toutes commodités.
Prêt à vivre le coup de foudre ? Contactez l'agence MyTotem pour une visite privée de ce lieu chargé d'histoire.
La présente annonce immobilière vise 2 lots situés dans une copropriété de 142 lots au total et ne faisant l'objet d'aucune procédure en cours citée à l'article L. 721-1 du code de la construction et de l'habitation.
Montant moyen mensuel de charges déclaré par le vendeur : 480 euros par mois (soit 5760 euros annuel). Honoraires d'agence à la charge du vendeur.
Information d'affichage énergétique sur ce bien : classe ENERGIE D indice 227 et classe CLIMAT D indice 44. Les informations sur les risques auxquels ce bien est exposé, y compris l'obligation légale de débroussaillement, sont disponibles sur le site Géorisques.
--
MyTotem, société indépendante en courtage et immobilier, accompagne chaque projet de l’acquisition au financement.
Grâce à une expertise globale et une sélection d’acquéreurs au financement validé, nous sécurisons et accélérons chaque transaction.
Vente, achat, financement, location et gestion : un interlocuteur unique pour un projet maîtrisé de bout en bout.
Les informations sur les risques auxquels ce bien est exposé sont disponibles sur le site Géorisques
Montant estimé des dépenses annuelles d'énergie pour un usage standard est compris entre 3 260 € et 4 460 € . Prix moyens des énergies indexés sur les années 2021, 2022 et 2023 (abonnements compris).
-
Commerces et santé
-
Loisirs
-
Ecoles
-
Transports
-
Pratique
Les informations recueillies sur ce formulaire sont enregistrées dans un fichier informatisé par La Boite Immo agissant comme Sous-traitant du traitement pour la gestion de la clientèle/prospects de l'Agence / du Réseau qui reste Responsable du Traitement de vos Données personnelles.
La base légale du traitement repose sur l'intérêt légitime de l'Agence / du Réseau.
Elles sont conservées jusqu'à demande de suppression et sont destinées à l'Agence / au Réseau.
Conformément à la loi « informatique et libertés », vous disposez des droits d’accès, de rectification, d’effacement, d’opposition, de limitation et de portabilité de vos données. Vous pouvez retirer votre consentement à tout moment en contactant directement l’Agence / Le Réseau.
Consultez le site https://cnil.fr/fr pour plus d’informations sur vos droits.
Si vous estimez, après avoir contacté l'Agence / le Réseau, que vos droits « Informatique et Libertés » ne sont pas respectés, vous pouvez adresser une réclamation à la CNIL.
Nous vous informons de l’existence de la liste d'opposition au démarchage téléphonique « Bloctel », sur laquelle vous pouvez vous inscrire ici : https://www.bloctel.gouv.fr
Dans le cadre de la protection des Données personnelles, nous vous invitons à ne pas inscrire de Données sensibles dans le champ de saisie libre.
Ce site est protégé par reCAPTCHA, les Politiques de Confidentialité et les Conditions d'Utilisation de Google s'appliquent.
Détails des diagnostics énergétiques
Montant estimé des dépenses annuelles d'énergie pour un usage standard est compris entre 3 260 € et 4 460 € . Prix moyens des énergies indexés sur les années 2021, 2022 et 2023 (abonnements compris).
